Turn-key Project, Customized Solution.
As consumer demands for oil quality continue to rise, traditional single processes can no longer meet diverse market needs. KMEC’s edible oil modification complete equipment, centered around hydrogenation, fractionation, and interesterification, supplemented by flexible process combinations, assists edible oil processing enterprises in achieving technological upgrades and product innovation.
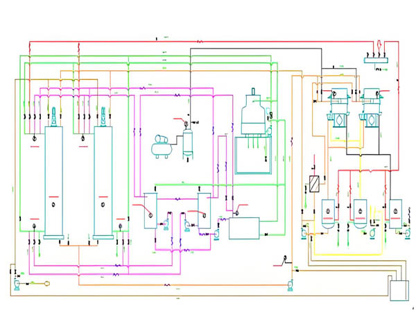
In the food industry, vegetable oils often require chemical or physical modification due to functional limitations in their natural form, to meet diverse application needs such as margarine, shortening, and frying oils. Oil modification technology adjusts the composition and structure of triglycerides, altering the melting point, plasticity, and oxidation stability of oils, thereby granting them broader market applicability.
KMEC provides a full range of edible oil modification complete equipment , covering mainstream processes including hydrogenation, fractionation, and interesterification, helping customers achieve efficient conversion from raw oil to high value-added functional oils.
Hydrogenation is one of the most common processes in oil modification, primarily used for treating liquid oils such as soybean oil, rapeseed oil, cottonseed oil, and sunflower oil. By adding hydrogen to unsaturated fatty acids in the presence of a catalyst (such as nickel), the hydrogenation process reduces the degree of unsaturation, improves oxidation stability, and converts liquid oils into semi-solid or solid fats, suitable for products like margarine and shortening.
KMEC’s oil hydrogenation equipment features advanced reactor design and temperature control systems, ensuring a uniform and controllable hydrogenation process to meet production targets for different iodine values.
Fractionation is a physical modification technique that separates high-melting-point components (stearin) from low-melting-point components (olein) through controlled temperature crystallization, thereby adjusting oil composition. Dry fractionation is currently the most widely used method, offering advantages such as low operating costs, no solvent residue, and minimal oil loss.
KMEC’s oil fractionation equipment utilizes precision crystallization tanks and filtration systems to efficiently separate liquid and solid fractions. It is widely used for the fractionation of oils such as palm oil, palm kernel oil, and tallow, providing customized fat raw materials for the food industry.
Interesterification, under the action of chemical catalysts or enzymes, rearranges the position of fatty acids within triglycerides, thereby altering the melting behavior, crystallization characteristics, and plasticity range of the oil. This process is particularly suitable for producing functional oils with low trans fatty acid content, such as spreads and low-fat margarine.
KMEC’s interesterification equipment supports both chemical and enzymatic process routes, featuring mild reaction conditions, precise control, and strong adaptability, helping enterprises optimize oil performance without altering the fatty acid composition.
In actual production, a single modification process often cannot meet complex quality requirements. KMEC supports flexible combinations of multiple processes, for example:
Through the integrated design of edible oil modification complete equipment , KMEC helps enterprises upgrade from single processes to combined processes, enhancing product added value and market adaptability.


> Q: Can this line handle different bottle shapes?
> A: Yes, our conveyor speed adjustment and quick-change parts allow for round, square, or oval bottles within the specified size range.
> Q: Do you provide installation support?
> A: Yes, we offer online video guidance and can dispatch engineers for on-site commissioning upon request.
Building on our reputation as a leading expert in edible oil extraction plants, KMEC now offers integrated filling and packaging solutions. Whether you need a small-scale bottling unit or a high-speed fully automatic edible oil filling line, we provide seamless continuity from crude oil output to packaged product—backed by comprehensive engineering support and decades of industry expertise.
Get in touch
If you have any questions or just want to say hello, please don’t hesitate to contact us. We’ll get back to you soon.
China’s Trusted Leader in Oil Machinery Solutions
26 years of experience. 300+ global clients. Complete oil mill plant and oil extraction machine solutions you can trust.
Henan Kingman M&E Complete Plant Co., Ltd © 2013